凯时优质运营商

您好,接待会见南宁凯时优质运营商建设投资集团官方网站联系凯时优质运营商加入收藏
集团概况
目今位置:首页 -> 组织架构


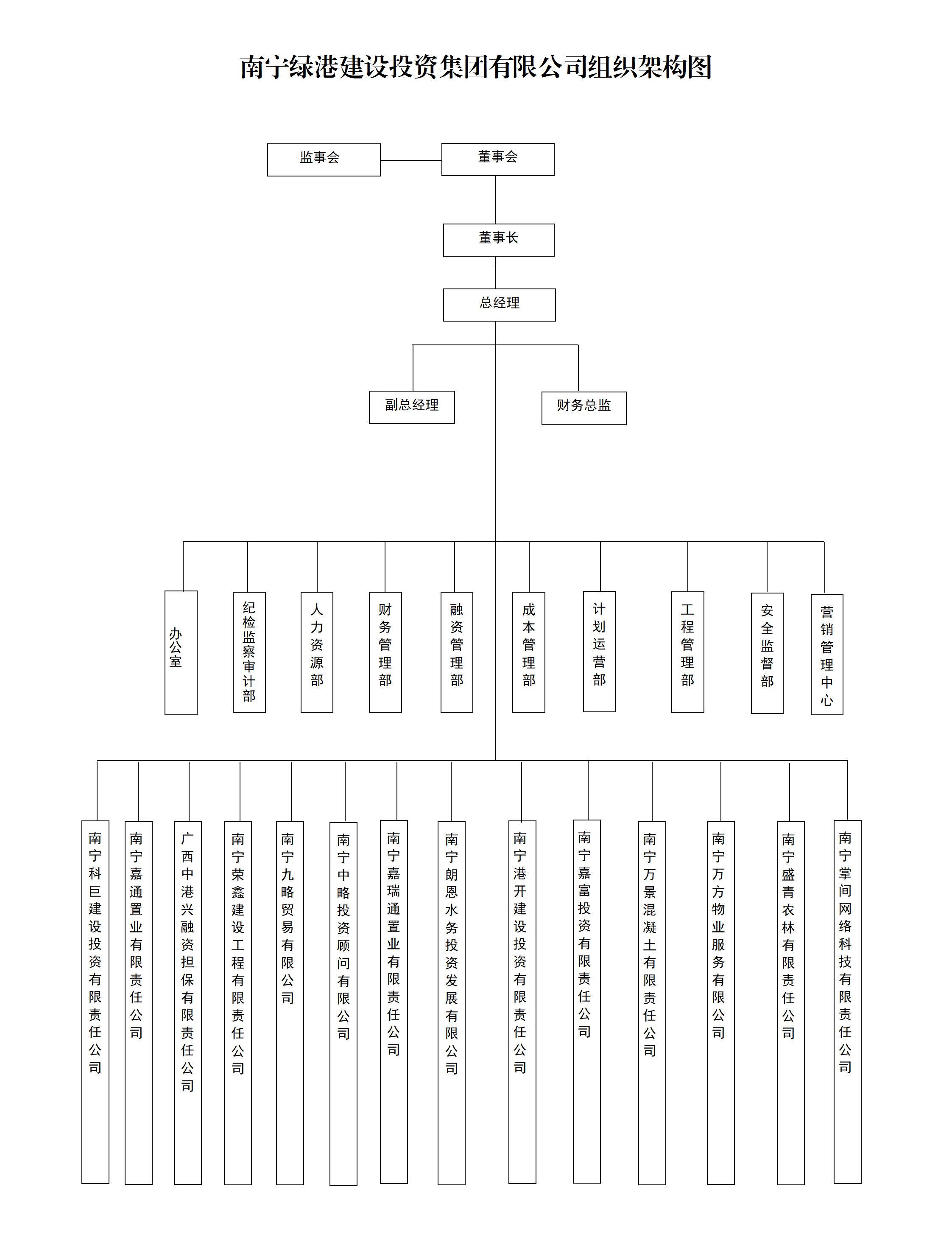
凯时优质运营商组织框架

凯时|AG(AsiaGaming)优质运营商
?

内部办公:


友情链接:

网站地图